各二级学院:
为贯彻教育部关于印发《国家级大学生创新创业训练计划管理办法》(教高函【2019】13号)的通知精神,按照《广东白云学院大学生创新创业基地管理办法》(白云学院教【2019】54号)的要求,进一步做好我校大学生创新创业教育工作,加大对大学生创新创业实践的扶持力度,现启动第三批入驻遴选工作。本次遴选共分为项目申报、项目初评、专家评审、项目公示和项目入驻五个阶段。现将相关事宜通知如下:
一、项目申报
(一)申报原则
1.入驻创新创业团队自愿提出申请;
2.创新创业团队成员必须是广东白云学院全日制在校生,团队规模为3-8人,鼓励多学科背景的同学联合组成团队;
3.创新创业团队必须依托明确的创新创业项目,立足于自身专业领域、以提高专业技能和创新创业实践能力为主要目的。处于研发阶段的项目,应已拥有被认可的创新性较高的实用技术和经营构想,并有明确的市场应用目标;处于尝试阶段的项目,应有完整、合理及有效的市场经营计划。对于创业实践项目,具备一定项目启动资金和承担风险能力,项目应符合国家政策、法律;
4.各创新创业团队至少配备1名学校在职人员作为指导教师;
5.团队成员能够自觉接受并遵守执行基地的各项管理制度,确保项目在入驻期间能够正常运营。
(二)申报方式
申报团队将纸质版、电子版申报材料直接交至申报团队负责人所在二级学院创新创业中心,截止时间为2020年9月18日24:00。
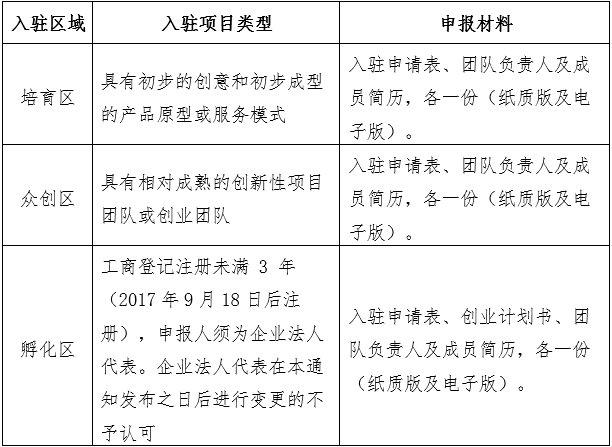
(三)入驻区域及申报材料

各二级学院创新创业中心对创新创业团队申请材料进行初审,初审方式由各中心根据本学院实际情况而定。完成时间为2020年9月23日24:00。二、项目初审
三、专家评审
创新创业学院将邀请专家对通过初评的申报材料进行评审,评审采取创新创业团队项目陈述和答辩形式,最后确定拟入驻创新创业团队名单。完成时间为2020年9月30日24:00。
四、项目公示
拟定入驻的创新创业团队名单面向全校公示,无异议后,成为待入驻基地创新创业团队。完成时间为2020年10月9日24:00。
五、项目入驻
待入驻基地创新创业团队与创新创业学院在自愿、平等的前提下签署入驻协议,办理注册、登记手续,正式入驻基地开展创新创业实践活动。
六、以下情况予以优先考虑
1.师生科研成果转化项目;
2.省级以上大学生创新创业训练计划项目;
3.广东大学生科技创新培育专项资金项目(攀登计划项目);
4.省级以上大学生创新创业大赛或各类科技创新评选、学科竞赛获奖项目;
5.技术与商业模式创新性较强,服务区域经济与社会发展,有广阔开发前景的项目。
七、特别说明
已入驻项目如无继续入驻意愿,请于9月17日17:00前完成退出手续;如需继续入驻按以上流程提交申报材料和年度总结,创新创业学院将按照“年审评分表”(附件3)对项目进行年终考核。
本次遴选范围仅限于西校区所在二级学院,北校区遴选工作另行通知。
八、联系方式
联 系 人:创新创业学院胡老师
联系电话:9029(内线) 邮箱:cyxy10822@163.com

附件1 入驻申请表.doc
附件2 创业计划书.doc
附件3 大学生创新创业基地—U创长廊入驻年审评分表.docx
广东白云学院
2020年9月12日