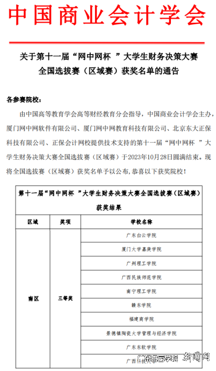
10月28日,在2023年第十一届“网中网杯”大学生财务决策大赛中,经过激烈的角逐,我校会计学院代表队荣获区域赛南区三等奖!这是我校在此项赛事中取得的又一重要荣誉,充分展示了会计学院学子在财务决策方面的优秀学习成果。

“网中网杯”大学生财务决策大赛是由中国高等教育学会高等财经教育分会指导,中国商业会计学会主办的专业竞赛。大赛以“财务人生,决策由我”为主题,面向本科院校学生,通过财务决策竞赛,充分展示当今大学生会计信息应用能力,决策能力、创新能力,激发大学生创新、实践的热情。

学生赛前培训
为了本次比赛取得佳绩,会计学院财务管理系周盈老师带领着40名学生进行了前期培训、中期训练。10月19日,会计学院在致用楼1004举行了校内选拔赛,经过激烈的角逐,最终决出一支队伍代表我校参加10月28日全国区域赛。

校内选拔赛

参赛选手合影
经过本次比赛,同学们纷纷表示收获颇丰,比赛既能将所学的专业知识运用到虚拟经营中,带来满满的成就感与乐趣,也使大家意识到未来还需要更加努力的学习,争取明年能够在比赛中取得更好的成绩。(图文/会计学院周盈 责任编辑赵利兴)